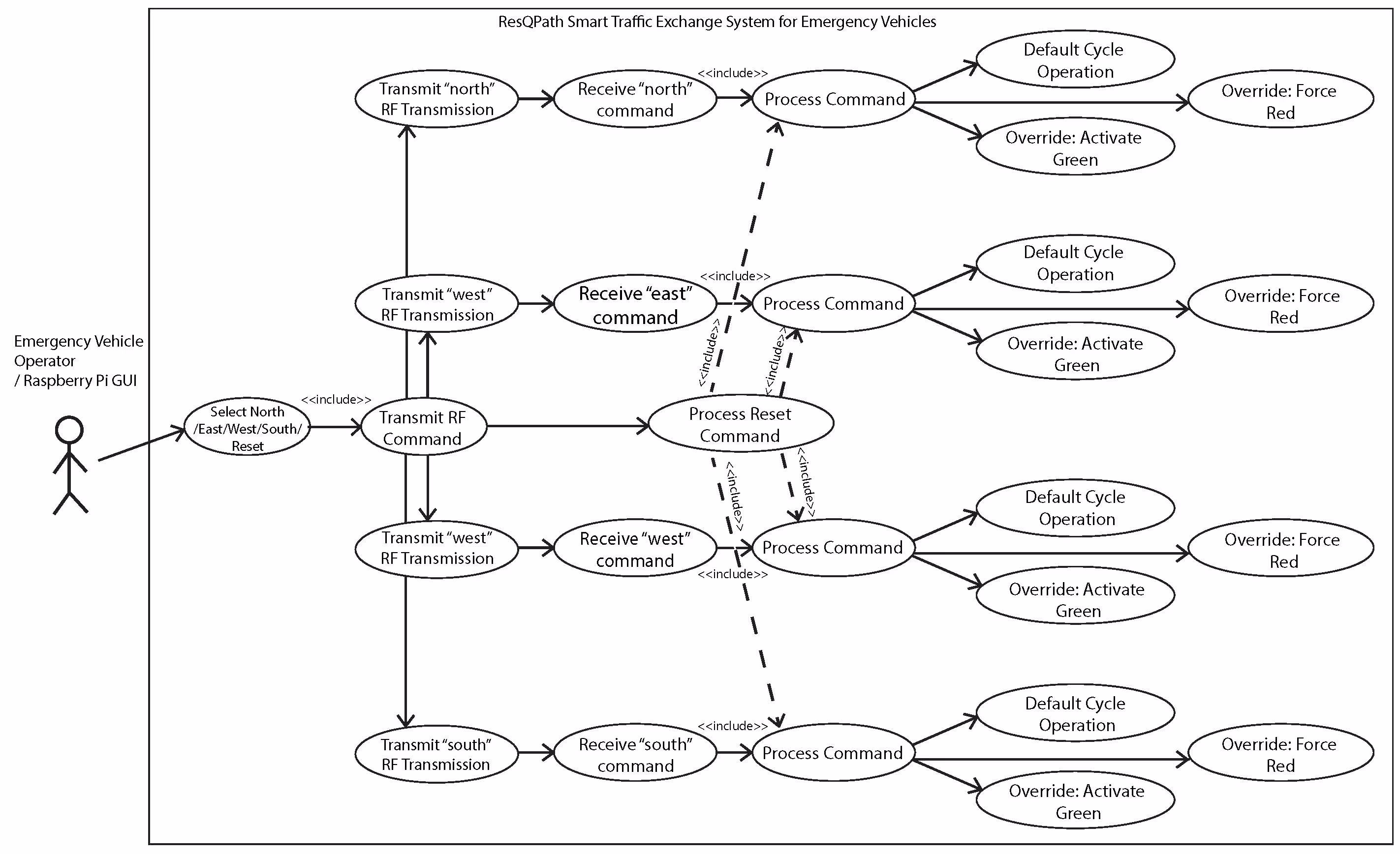
ResQPath is a smart traffic exchange system designed to improve emergency response times at busy urban intersections. The project was born out of the need to clear the way for emergency vehicles during critical situations, ensuring that traffic signals are dynamically adjusted so that ambulances, fire trucks, and police cars can pass safely and quickly.
At its core, ResQPath utilizes ESP32 microcontrollers paired with RF modules to communicate override commands wirelessly. Each intersection is controlled by dedicated receiver units with synchronized timing provided by DS3231 RTC modules. When an emergency override command is triggered, the system instantly changes the traffic light in the designated direction to green while forcing all other directions to display red, ensuring a clear path for the emergency vehicle.
The project also features a user-friendly control interface built on a Raspberry Pi 4 with a 7-inch touchscreen. This interface, developed using Python and Tkinter, allows emergency personnel to easily send override and reset commands, as well as monitor the system’s status in real time. Through rigorous testing and iterative development, ResQPath has evolved into a robust prototype that not only meets its functional requirements but also offers ample potential for future enhancements and broader deployment.












































































